新闻

基金会主席与欧亚国际大学举行了会晤。

 
 

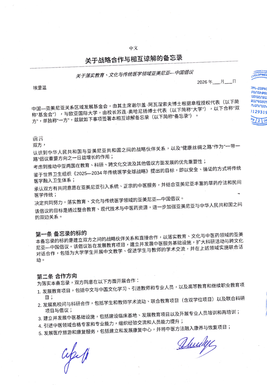
2026年4月8日,在埃里温,亚美尼亚—中国区域发展基金会与欧亚国际大学签署了关于相互理解与战略合作的备忘录。该文件旨在推动双方在教育、文化及中医药领域的合作发展。

双方同意启动联合教育项目、学术交流以及科研合作。特别强调在亚美尼亚推广和发展中医药,包括专业人才培养及相关基础设施建设。

此外,还计划组织各类会议,并促进两国之间的文化对话与交流。

预计该协议将有助于加强亚美尼亚与中国之间的关系,并在关键领域拓展合作。